社会服务

当前您的位置: 首页 >> 科研服务 >> 社会服务 >> 正文

我院科研团队完成大刺鳅基因组解析并提出性染色体起源假说

日期:2021-07-14作者: 审核人: 浏览量:


(通讯员 薛凌展)近日,我院李大鹏教授科研团队与奥地利维也纳大学、福建师范大学和云南农业大学合作,从染色体层面解析了大刺鳅(Mastacembelus armatus)基因组,对性染色体的起源及重组抑制进行了相关研究,构建了鱼类Y染色体完整图谱,提出了动物性染色体近着丝粒起源的假说,为性染色体起源的研究提供了新线索。

众所周知,性染色体的起源需要在原性染色体之间建立重组抑制。在许多鱼类中,性染色体对是最近起源的同态染色体。要研究重组抑制是如何以及为什么在性染色体早期分化阶段发生的,就需要合适的研究物种及其高完整度的基因组。大刺鳅隶属于合鳃目(Symbranchiformes)刺鳅属(Mastacembelus)刺鳅科(Mastacembelus),是我国南方部分地区重要的野生鱼类,具有很高的开发前景和生态价值。科研团队近年进行了该物种的人工繁育和性别分化等相关研究,经过多世代的跟踪研究,首次发现了该物种的间性群体,陆续开展了大刺鳅性别连锁区域的挖掘和分子标记开发及性染色体解析等基础研究。


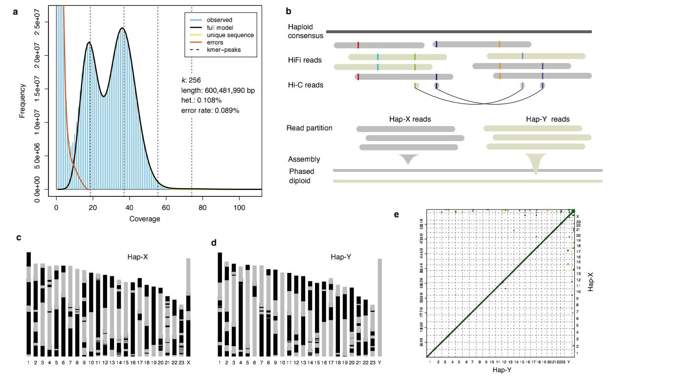
单倍型基因组的组装


单倍型基因组的组装


核型和着丝粒的鉴定


核型和着丝粒的鉴定

本研究结合三代测序获取的约30G的高保真序列和Hi-C数据,组装获得大刺鳅的基因组序列,其可独立产生两个染色体水平的单倍体基因组hap-X和hap-Y。完成了着丝粒卫星的基因组和细胞遗传学鉴定,利用基因组获取两个卫星序,单体长度分别为524(CEN-524)和190bp(Tel-190),Cen-524验证为候选着丝粒卫星,利用荧光原位杂交对Cen-524和Tel-190探针进行杂交发现它们在染色体上的位置与基因组序列组装基本一致。

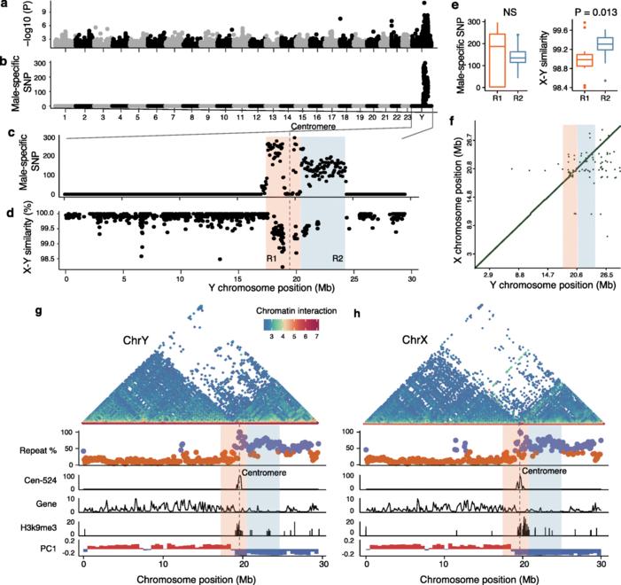
研究分析发现年轻的性染色体。Y染色体上的(~7 Mb)性连锁区(sex-linked region,SLR)序列与假常染色体区(PAR)或常染色体相比,显示出高密度的雄性特异性突变。据此推测SLR跨越着丝粒,染色体的两端是PAR。这表明,物理上靠近着丝粒的位置可能是SLR缺乏重组的原因。在R1和R2中,X-Y序列差异接近1%,表明是最近的起源。大部分SLR在X和Y染色体上都有高密度的重复序列,性染色体对的整个短臂,包括X和Y染色体的着丝粒区域,具有异染色质的典型特征,包含大量的H3K9me3修饰。由于短臂异染色质位于着丝粒附近,推测短臂异染色质可能起源于着丝粒周围异染色质(PCH)。

检测雄性、雌性以及间性个体的性腺中SLR基因的表达谱,获得两个特异性表达的基因SYCE3和HMGN6。SYCE3可能参与成熟睾丸的精子发生或其他生物学过程,而HMGN6是指导睾丸发育的性别决定候选基因。SYCE3和HMGN6都位于R1,SYCE3非常接近SLR和PAR的边界。

性连锁区域的鉴定


性连锁区域的鉴定

科研人员在研究中揭示了着丝粒周围存在广泛异染色质区。着丝粒周围的区域(~4 Mb)具有较高的重复序列(通常高于50%)、较低的基因密度、较低的重组率和更频繁的H3k9me3修饰,与PCH一致。大多数PCH长约4.2 Mb,其大小仅与染色体大小呈弱相关且不显著,因此较小的染色体,特别是端着丝粒和近中着丝粒染色体,具有较大比例的PCH,包括XY染色体。在着丝粒周围区域,物理距离较远的染色质相互作用更为频繁,符合其较高的折叠和压缩程度特征。着丝粒周围区域比其他区域有更大比例的高表达水平和宽度的基因,H3K9me3在基因抑制中的作用有限,可能存在其他表观遗传修饰调节PCH中的基因表达。

该研究成果于7月12日以“Telomere-to-telomere assembly of a fish Y chromosome reveals the origin of a young sex chromosome pair”为题在线发表在Genome Biology期刊上。论文第一作者为我校水产养殖专业博士研究生薛凌展。

审核人:李大鹏